• Vienotais pacientu pieraksta tālrunis (REĢISTRATŪRA): 68617500
  • E-pasts pacientu pierakstam: info@npvc.lv
RPNC Nacionālais psihiskās veselības centrs ANNO 1824
  • Info tālrunis: 68617500
  • Kontakti
    • Kontakti
      • Psihiatriskās palīdzības dienesta kontakti
      • Narkoloģiskās palīdzības dienesta kontakti
      • Tiesu ekspertīzes
      • Uzņemšana stacionārā
      • Izziņas un speciālistu atzinumi
      • Pacientu un klientu informācijas centrs
      • Pirmstermiņa veselības pārbaudes transportlīdzekļu vadītājiem un ieroču nēsātājiem/turētājiem
      • Psihiatriskās konsultācijas dežūrtālrunis 25428561
      • Kā pie mums nokļūt
      • Teritorijas plāns Tvaika ielā 2
      • Administrācija
    • Kontakti medijiem
      • Kontakti medijiem
      • Ziņas
  • Ārstniecība un aprūpe
    • Ārstniecība un aprūpe
      • Agrīnas intervences programma
      • Ārstniecības pakalpojumi vieglajā valodā
      • Diagnostika, medicīniskā un sociālā rehabilitācija
      • Ilgstoša sociālā aprūpe
      • Cenrādis
      • Minesotas programma
      • PALĪDZĪBAS ANKETA
      • Pāreja no bērnu uz pieaugušo psihiatriju
    • Psihiatriskās palīdzības dienests
      • Psihiatriskā palīdzība
      • Stacionārā psihiatriskā ārstniecība
      • Ambulatorā psihiatriskā ārstniecība
      • Psihiatriskās palīdzības dienesta kontakti
    • Ambulatorie centri
      • Ambulatorais centrs Tvaika ielā 2
      • Klīnika “Pārdaugava”
      • Klīnika “Veldre”
    • Narkoloģiskās palīdzības dienests
      • Narkoloģiskā palīdzība
      • Stacionārā narkoloģiskā ārstniecība
      • Ambulatorā narkoloģiskā ārstniecība
      • Reibuma noteikšanas ekspertīzes
      • Narkoloģiskās palīdzības dienesta kontakti
      • AUDIT tests
  • Pacientiem un tuviniekiem
        • Pacientiem un tuviniekiem
          • Ārstniecības riska fonds
          • Atsauksmes un ierosinājumi
          • Ētikas kodekss
          • Hospisa aprūpe mājās
          • Informācija par E-veselību
          • Jautājumi un atbildes
          • Normatīvie akti
          • Kā sagatavoties ārsta vizītei?
          • Pacientiem un tuviniekiem
          • Palīdzība krīzē
          • Pašnovērtējuma testi
          • Stacionāra ēdienkarte
          • Vides pieejamība
          • Smēķēšanas vietas NPVC teritorijā
        • Atpazīsti
          • Bērnu un pusaudžu psihiskā veselība
          • Bipolāri afektīvi traucējumi
          • Demence
          • Depresija
          • Ēšanas traucējumi
          • Jauno vecāku psihiskā veselība pēcdzemdību periodā
          • Miega traucējumi
          • Neirotiski, ar stresu saistīti traucējumi
          • Pašnāvības risks
          • Somatoforma veģetatīva disfunkcija
          • Šizofrēnija
          • Šizotipiski traucējumi
        • Informatīvi izglītojoši semināri
          • Semināru cikls “Iecietības formula: zināšanas un pieņemšana” 2023.
          • Semināru cikls “Drosmīgi par demenci” 2024.
        • Informatīvie materiāli
          • Pašpalīdzības un pašvadības iespēju arsenāls krīzes un transformāciju laikā: metodes ikvienam
          • Personība un psiholoģiskā palīdzība Latvijā: (paš)pieredzes stāsti
          • Atklāti par šizofrēniju ģimenē. Grāmata aprūpētājiem un tuviniekiem
          • Galvenie medicīniskie saīsinājumi un to nozīme
  • Zinātniskais institūts
        • Zinātniskais institūts
          • Par Institūtu
          • Zinātniskā padome
          • Zinātniskā institūcija
          • Akadēmiskā (studējošā) pētījuma īstenošana
          • Klīniskā pētījuma īstenošana
        • Izglītība
          • Par Izglītības daļu
          • Rezidentiem
          • Voluntieriem
          • Kursu un apmācību piedāvājums
        • Projekti
          • Par Projektu daļu
          • Mental Health Together – MENTOR
          • Triažēšanas sistēma PsyLo
          • AlcoScreen
          • Integrētas veselības aprūpes pilotprojekts
          • PRISM
        • Metodiskā vadība
          • Par Metodiskās vadības daļu
          • Metodiskie standarti un materiāli
          • Metodiskās vadības daļas darba plāns
  • Par mums
    • Par mums
      • Par mums
      • Vakances
      • Iepirkumi
      • Izsoles
      • ES struktūrfondu projektu aktivitātes
      • Noma
      • Rekvizīti
      • RPNC Attīstības fonds
      • Trauksmes celšana
      • Valde
      • Vēsture
      • Vēstures un kultūras telpa
    • Kapitālsabiedrības darbība
      • Statūti
      • Darbību reglamentējošie normatīvie akti
      • Vidēja termiņa darbības stratēģija 2023.-2026. gadam
      • Mērķu karte 2023.-2026. gadam
      • Dalībnieku sapulces
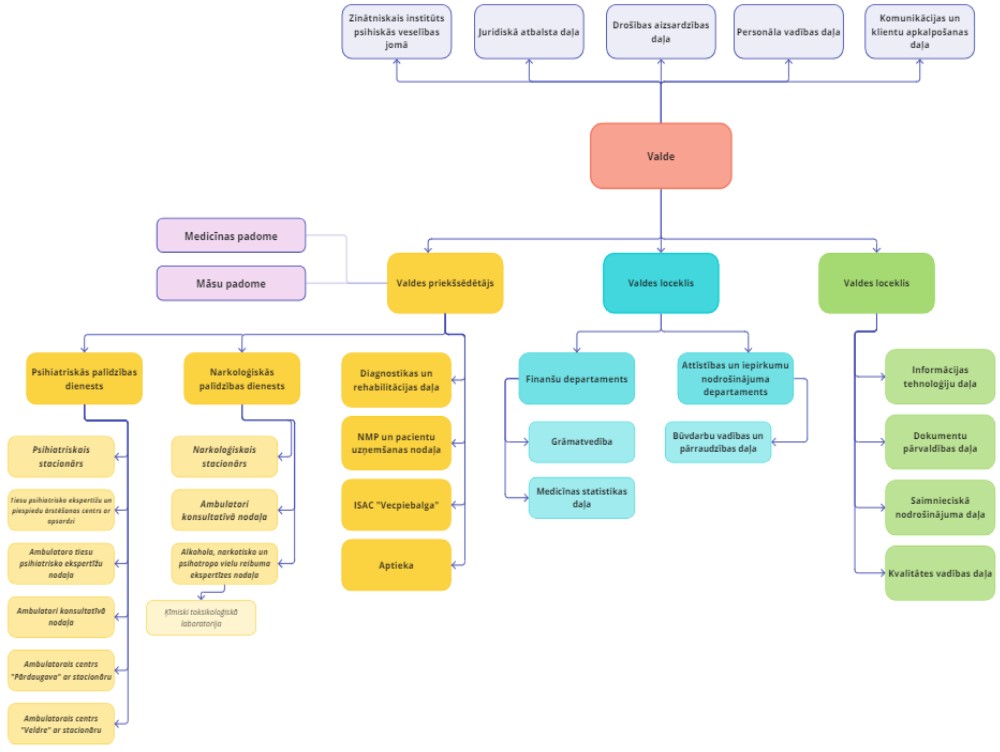
      • Organizatoriskā struktūra
      • Īpašuma struktūra
      • Atalgojuma politika
      • Starpperiodu vadības ziņojumi
      • Finanšu pārskati
      • Nefinanšu paziņojumi
      • Valsts budžeta finansējums
      • Valsts budžeta izlietojums
      • Iemaksas valsts budžetā
      • Risku pārvaldība
      • Publiskojamā informācija par kapitālsabiedrību
      • Ziedojumi
    • Datu aizsardzība
      • Datu privātuma politika
      • Piekļūstamības paziņojums
      • Videonovērošana
  • Vēstures un kultūras telpa
  • Meklēšana

NPVC Organizatoriskā struktūrshēma

Skatīt organizatorisko struktūrshēmu PDF formātā 

RPNC Nacionālais psihiskās veselības centrs ANNO 1824

"Nacionālais psihiskās veselības centrs", Valsts SIA ir lielākā psihiatriskās un narkoloģiskās ārstniecības iestāde Latvijā un senākā Baltijā – atvērta 1824. gada 21. septembrī.

Uzzini vairāk
IZVĒLNEIZVĒLNE
  • Raksti mums uz E-adrese
  • Noderīgas saites
  • ES struktūrfondu projektu aktivitātes
  • Rīgas psihiatrijas un narkoloģijas centra attīstības fonds
  • Sīkdatņu lietošanas politika
  • Kā ziņot KNAB
© NPVC 2024. Visas tiesības aizsargātas. Pārpublicēšanas gadījumā atsauce obligāta.
  • Atgriezties uz sākumu
  • Vēsture
  • Tvaika iela 2, Rīgā, LV-1005

Accessibility

    • titleIezīmēt virsrakstus

    • remove_circle_outlineBurtu izmērs -

    • add_circle_outlineBurtu izmērs +

    • brightness_highGaišs kontrasts

    • brightness_lowTumšs kontrasts

    • format_underlinedPasvītrot saites

    • font_downloadIezīmēt saites

    • Attiestatīt visucached

    • Accessibility Light